C4D在一些特定的场景中建立一些特殊的模型,使用效果器来创建往往可以实现事半功倍的效果,今天教大家使用C4D的布料系统几步就可以创建一个保证。而这个抱枕可以是方的也可以是长方形的甚至于是异形的,比如女生小姐姐喜欢的心形等等都可以轻松搞定。
沿用这个逻辑,还可以突发奇想利用布料的碰撞器藏在内部创建出鼓鼓囊囊的特殊效果等等,具体的效果可以多加尝试一下。

教程所使用到的C4D功能;
立方体
转换成可编辑多边形
循环选择
布料模拟系统
- 缝合面-设置
- 宽度
- 收缩
建抱枕建模教程正文
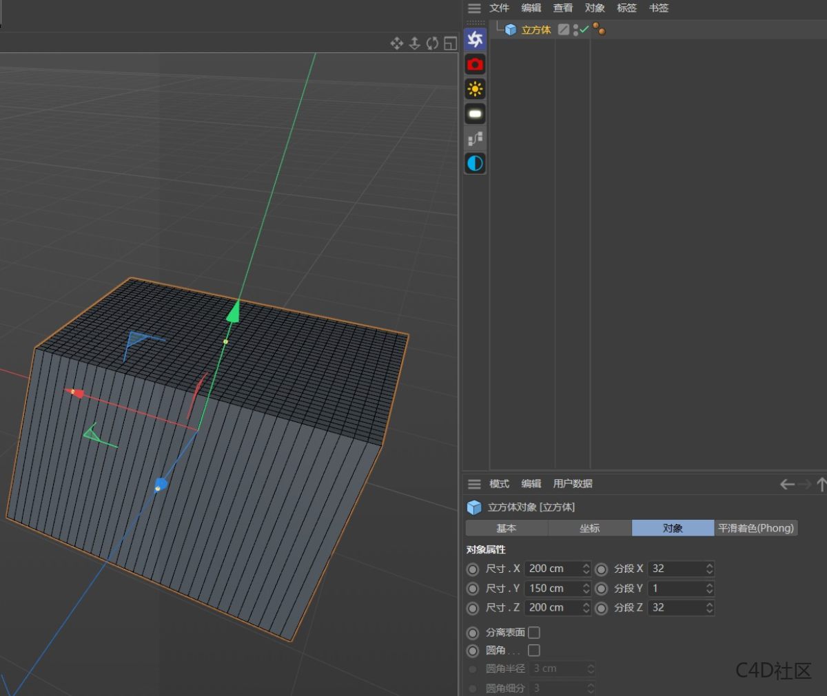
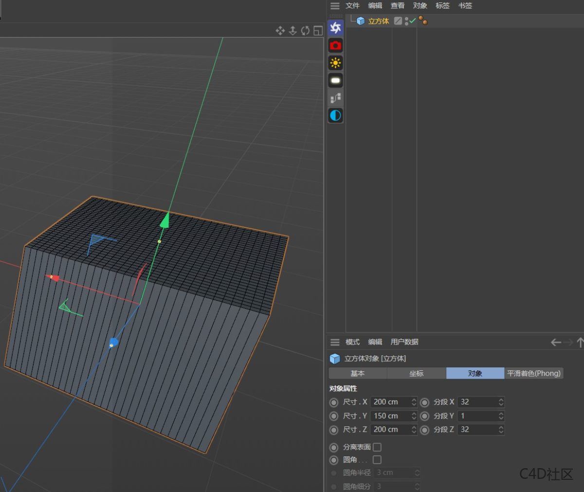
1;首先在C4D新场景当中,创建一个立方体对象,分段数设置为32-1-32。尺寸为200-150-200cm。

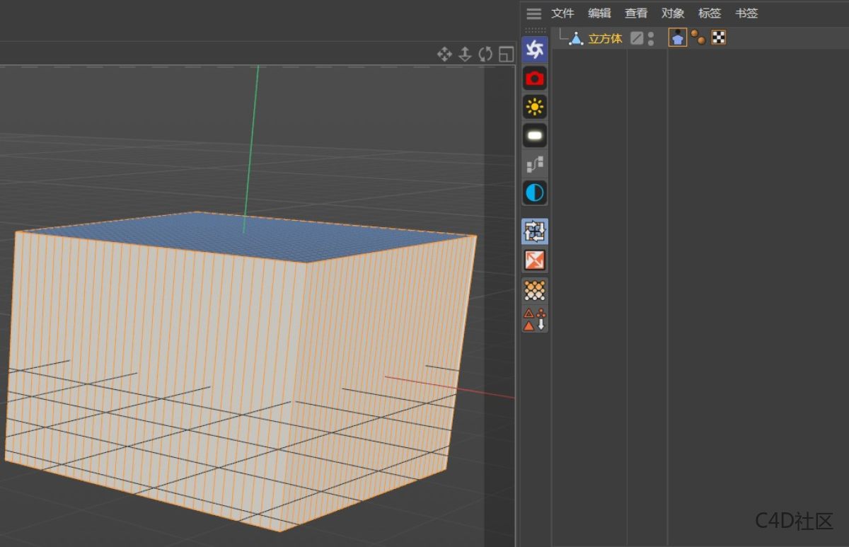
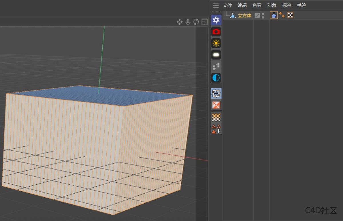
2;将立方体转换成可编辑对象,并使用
循环选择工具选中周围设置分段为1的边。并给其添加一个
布料标签。

3;单击布料标签,进入布料系统中的修整界面。
- 点击缝合面-设置
- 宽度为:1CM
- 收缩:20步

这样你就完成了一个保证的模型制作了,是不是很简单,整个过程就是如此的简单,但是对于原理的把握还是需要时间的积累,可以尝试多创建几个不同尺寸的抱枕,或者是尝试修改其中的收缩步数以及收缩宽度这两个参数,你会获得更多的积累和原理的理解程度。
功能解释
立方体对象:简单
转换成可编辑对象:即将一个不可编辑点线面的模型转换成一个可以编辑点线面的对象,从而实现更加高级的建模处理。
布料系统:从字面上来说就是一个用于模拟现实世界中的布料而创建的一个数字模拟系统,通过调整不同而参数从而实现我们需要的效果等等。
今天所使用的工具中,主要是布料工具,其中的缝合面是必须要结合收缩来使用。
缝合面顾名思义所指的是将一个面缝合成一个更窄的面配合布料的柔软处理效果实现抱枕的皱褶效果,总之都是为了模拟出现实世界中的不规则随机的效果。所以这里设置的缝合面的宽度为1cm你也可以设置成更窄或者更宽查看效果,相对来说宽了的话,就实现布料抱枕的这种收缩效果的。
好了,此次的教程分享到此结束了!



